点击量: 790 发布时间: 2022-06-01 14:43 微信号:18064481435
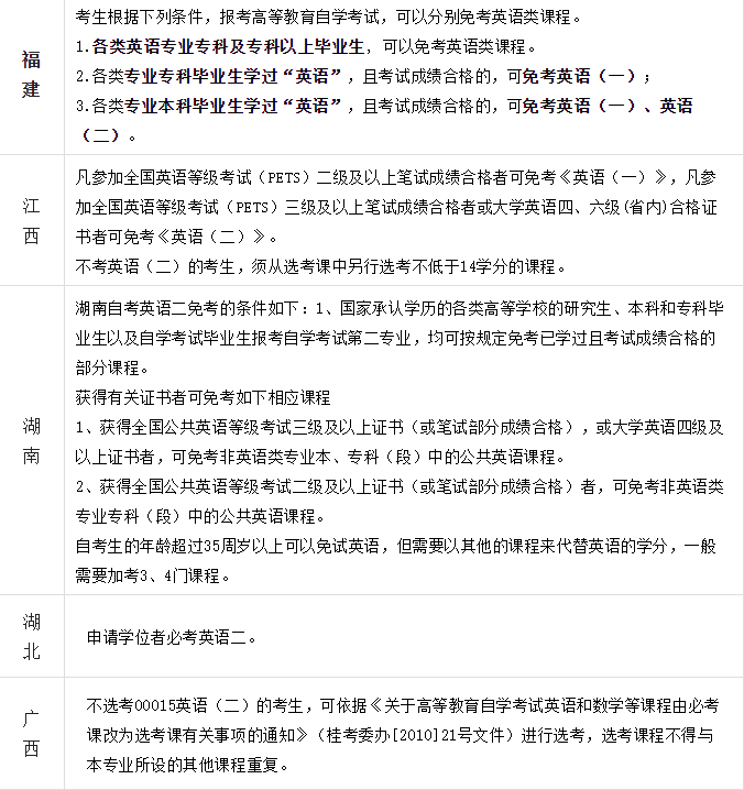
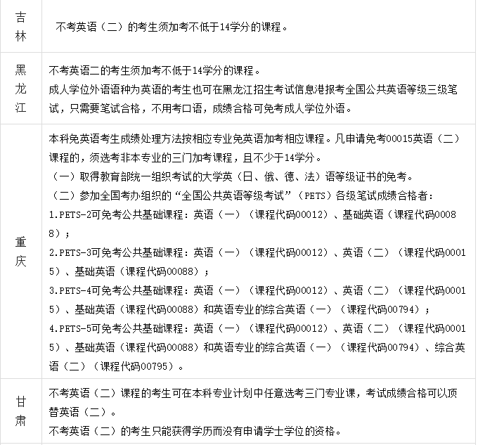
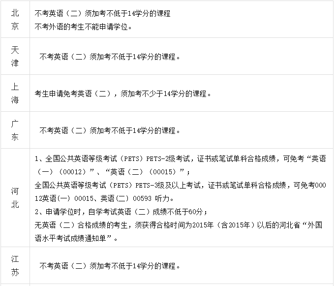
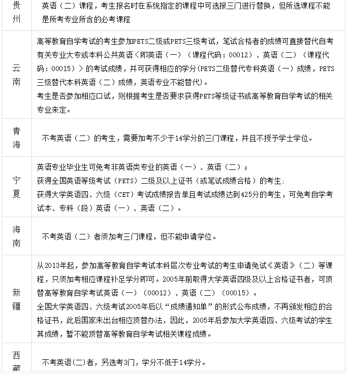
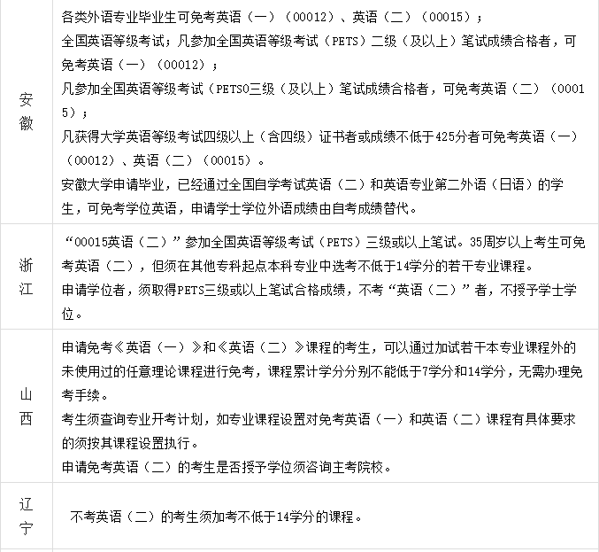
免考英语(二)在不同省份也有不同的要求,小聚已经帮大家整理好了。
动动小手收藏这份小tip!需要的时候翻出来看看自己是否符合
实在不想翻那就来咨询小聚吧!
扫描下方二维码,或添加微信号,了解自考、成考、网教、二元制全日制大专等相关资讯,更有历年真题、考试大纲等你领取。
随着踏入社会,很多人都无缘全日制学历的提升自己,那么其实通过成人高等教育的方式来提升自己:
初中、中专、高中学历想要拿全日制大专学历的,可以考虑福建省的二元制全日制大专政策等;
初中、中专、高中、大专学历想要拿大专、本科学历的,可以考虑成人高等教育的方式:自学考试、成人高考、网络教育、国家开放大学(电大)等学历提升形式获取;
想要尊龙凯时人生就是搏?不知道怎么选择?咨询在线老师或快速添加老师微信:171 0118 0054(手机微信同号)免费咨询。
微信搜索关注「中创学历提升培训中心」公众号
资讯、规划、真题、资料等你来领
电话:厦门市集美区珩山街993号
电话:18064481435(微信同号)